ARG45220
anti-WAPL / FOE antibody
anti-WAPL / FOE antibody for Flow cytometry,ICC/IF,IHC-Formalin-fixed paraffin-embedded sections,Western blot and Human,Mouse,Rat
概述
| 产品描述 | Rabbit Polyclonal antibody recognizes WAPL / FOE |
|---|---|
| 反应物种 | Hu, Ms, Rat |
| 应用 | FACS, ICC/IF, IHC-P, WB |
| 宿主 | Rabbit |
| 克隆 | Polyclonal |
| 同位型 | IgG |
| 靶点名称 | WAPL / FOE |
| 抗原物种 | Human |
| 抗原 | Recombinant protein containing to human WAPL / FOE. |
| 偶联标记 | Un-conjugated |
| 別名 | WAPL; WAPL Cohesin Release Factor; KIAA0261; FOE; WAPAL; Wings Apart-Like Protein Homolog; Friend Of EBNA2 Protein; Friend Of EBNA2 (Epstein-Barr Virus Nuclear Protein 2); Wings Apart-Like Homolog (Drosophila); Friend Of EBNA2 |
应用说明
| 应用建议 |
|
||||||||||
|---|---|---|---|---|---|---|---|---|---|---|---|
| 应用说明 | * The dilutions indicate recommended starting dilutions and the optimal dilutions or concentrations should be determined by the scientist. | ||||||||||
| 实际分子量 | 180 kDa |
属性
| 形式 | Liquid |
|---|---|
| 纯化 | Affinity purification with immunogen. |
| 缓冲液 | 0.2% Na2HPO4, 0.9% NaCl and 4% Trehalose. |
| 稳定剂 | 4% Trehalose |
| 浓度 | 0.5 mg/ml |
| 存放说明 | For continuous use, store undiluted antibody at 2-8°C for up to a week. For long-term storage, aliquot and store at -20°C or below. Storage in frost free freezers is not recommended. Avoid repeated freeze/thaw cycles. Suggest spin the vial prior to opening. The antibody solution should be gently mixed before use. |
| 注意事项 | For laboratory research only, not for drug, diagnostic or other use. |
生物信息
| 数据库连接 | |
|---|---|
| 基因名称 | WAPL |
| 全名 | WAPL Cohesin Release Factor |
| 背景介绍 | Enables ATP-dependent protein-DNA unloader activity. Involved in several processes, including mitotic sister chromatid segregation; negative regulation of DNA replication; and negative regulation of sister chromatid cohesion. Located in several cellular components, including intercellular bridge; mitotic spindle; and nucleoplasm. [provided by Alliance of Genome Resources, Nov 2024] |
| 生物功能 | Regulator of sister chromatid cohesion in mitosis which negatively regulates cohesin association with chromatin. [UniProt] |
| 细胞定位 | Chromosome; Cytoplasm; Nucleus. [UniProt] |
| 预测分子量 | 133 kDa |
| 翻译后修饰 | Acetylation; Phosphoprotein. [UniProt] |
检测图片 (7) Click the Picture to Zoom In
-
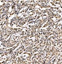
ARG45220 anti-WAPL / FOE antibody IHC-P image
Immunohistochemistry: Human lymphoma stained with ARG45220 anti-WAPL / FOE antibody at 2 μg/ml dilution.
-
ARG45220 anti-WAPL / FOE antibody ICC/IF image
Immunofluorescence: T-47D stained with ARG45220 anti-WAPL / FOE antibody at 5 ug/ml dilution.
-
ARG45220 anti-WAPL / FOE antibody WB image
Western blot: Hela, 293T, and HepG2_x000D_ stained with ARG45220 anti-WAPL / FOE antibody at 0.5 μg/ml dilution.
-
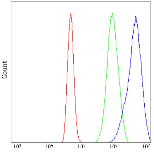
ARG45220 anti-WAPL / FOE antibody FACS image
Flow Cytometry: A431 stained with ARG45220 anti-WAPL / FOE antibody at 1 µg/10^6 cells dilution.
-
ARG45220 anti-WAPL / FOE antibody WB image
Western blot: L6 stained with ARG45220 anti-WAPL / FOE antibody at 0.5 μg/ml dilution.
-
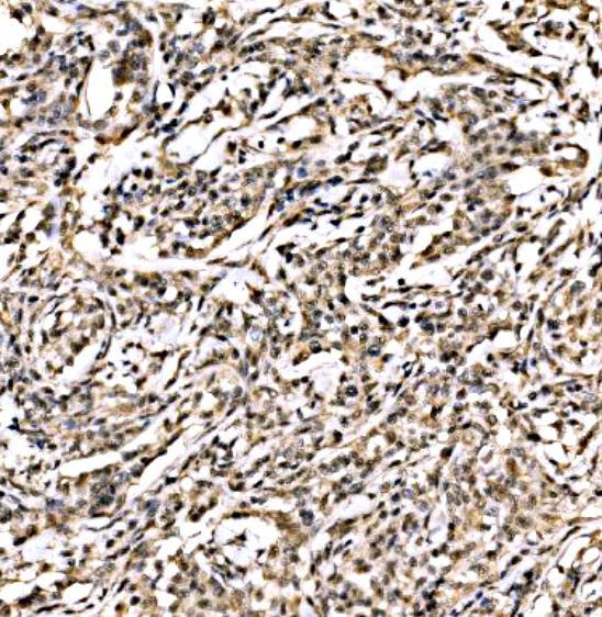
ARG45220 anti-WAPL / FOE antibody IHC-P image
Immunohistochemistry: Mouse colon stained with ARG45220 anti-WAPL / FOE antibody at 2 μg/ml dilution.
-
ARG45220 anti-WAPL / FOE antibody WB image
Western blot: C2C12 stained with ARG45220 anti-WAPL / FOE antibody at 0.5 μg/ml dilution.
